各区人民政府,市政府各委、办、局:
市政府第97次常务会议确定,将2026年《政府工作报告》部署的年度工作分解为100项重点任务,作为2026年市政府重点工作,为确保各项重点工作圆满完成,现就有关事项通知如下:
一、统一思想抓落实
2026年是“十五五”开局起步之年。《政府工作报告》明确的2026年我市经济社会发展的主要目标和重点任务,是全年政府工作的“路线图”,更是向全市人民作出的“承诺书”。各区、各部门、各单位要切实提高政治站位,锚定任务目标,树立和践行正确政绩观,统筹协同、精准施策、狠抓落实,要增强“交账”、“添秤”意识,以赶考的心态、担当奋进的状态,坚决完成全年目标任务。
二、聚力攻坚谋发展
100项重点工作均明确了责任分工,各责任单位要逐项明确工作标准、落实路径、完成时限,主要负责同志要靠前指挥、抓总统筹,分管负责同志要分兵把守、协调推动。牵头单位要发挥统筹作用,加强会商研判,强化组织实施、责任落实;配合单位要主动尽责担责,做好协同配合,凝聚共识,形成同题共答、同向发力、齐抓共管的工作局面。在重点工作推进过程中,各责任单位要担当作为、奋勇争先,凝心聚力、攻坚克难,注重提质增效,在争资源、添动能、抓落实上下功夫,夯实高质量发展支撑。
三、督办协调促实效
市政府办公厅坚持问题导向、目标导向、结果导向,做好重点工作完成情况的跟踪督办,采取书面督办和实地督导等方式准确全面掌握重点工作实际进展和成效,动态把握工作完成情况。坚持“督帮一体”、“督服联动”,主动协调解决重点工作推进过程中的堵点难点问题,与各责任单位共同形成工作合力,推动各项重点工作高质量落地见效。
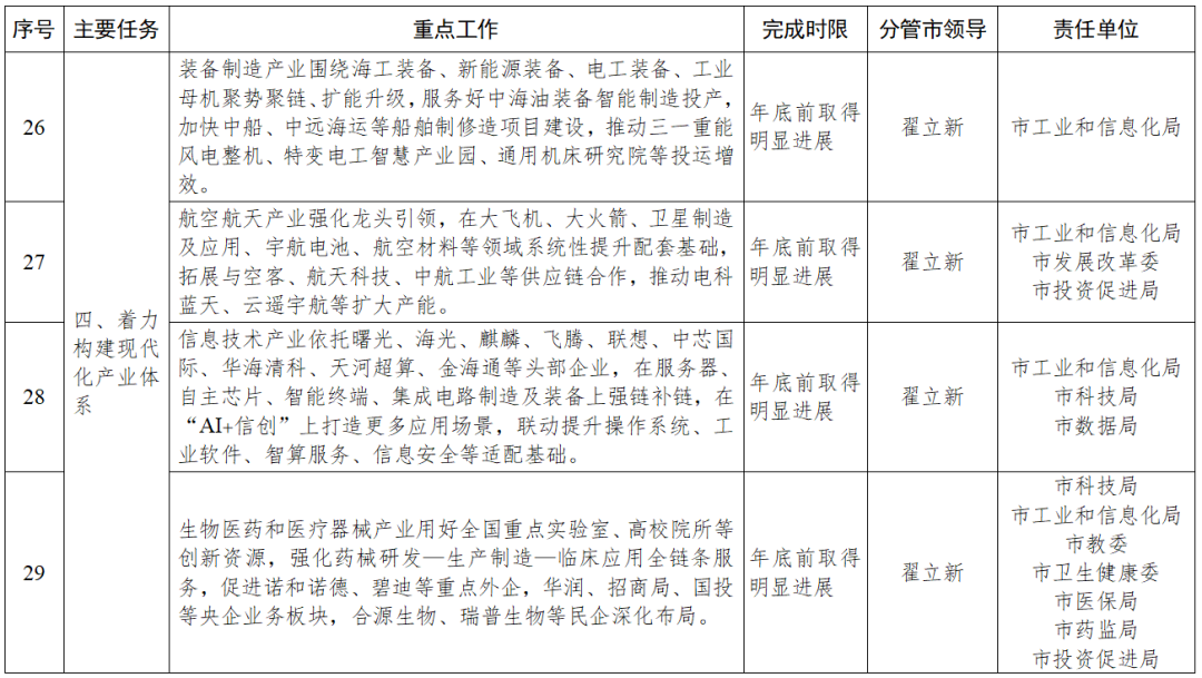
附件:2026年市政府重点工作责任分解表


























注:除文中有单独表述外,其他每项工作责任单位列第一位的为牵头单位,其他为配合单位。
津公网安备12010102000386号